Bluetooth Helmet Intercom

2025-08-29

A wireless bluetooth headset that attaches to my motorcycle helmet

For a while I have wanted to make my own bluetooth intercom for my motorcycle helmet, so that I can listen to music or talk to friends while on a group ride. I can go and purchase a bluetooth intercom off the shelf that will do exactly what my design does, however the commercially available ones are very expensive for what seems to be just a simple bluetooth headset and battery controller. So I decided that I wanted to have a shot at making my own. I decided on using the BM20 Bluetooth module from microchip to base my project on. It's a bluetooth module and battery controller, so it's basically an all in one solution. All I need to implement is a filter for the microphone input.

Why did I choose the BM20?

I went looking on DigiKey for a bluetooth module, It needed the following specifications:

  • A built in battery charger (not required, I can implement myself but having it already done would be helpful)
  • DAC inside so that I don't need to implement it myself.
  • Small Size
  • Low power consumption

I could find only a few bluetooth modules on DigiKey, with most of them being serial or very expensive. I ended up finding a series of bluetooth modules by microchip that looked to follow my needs exactly. I chose the BM20 in particular as it is simple, low power and has a direct amplified audio output which I can pipe straight to the speakers.

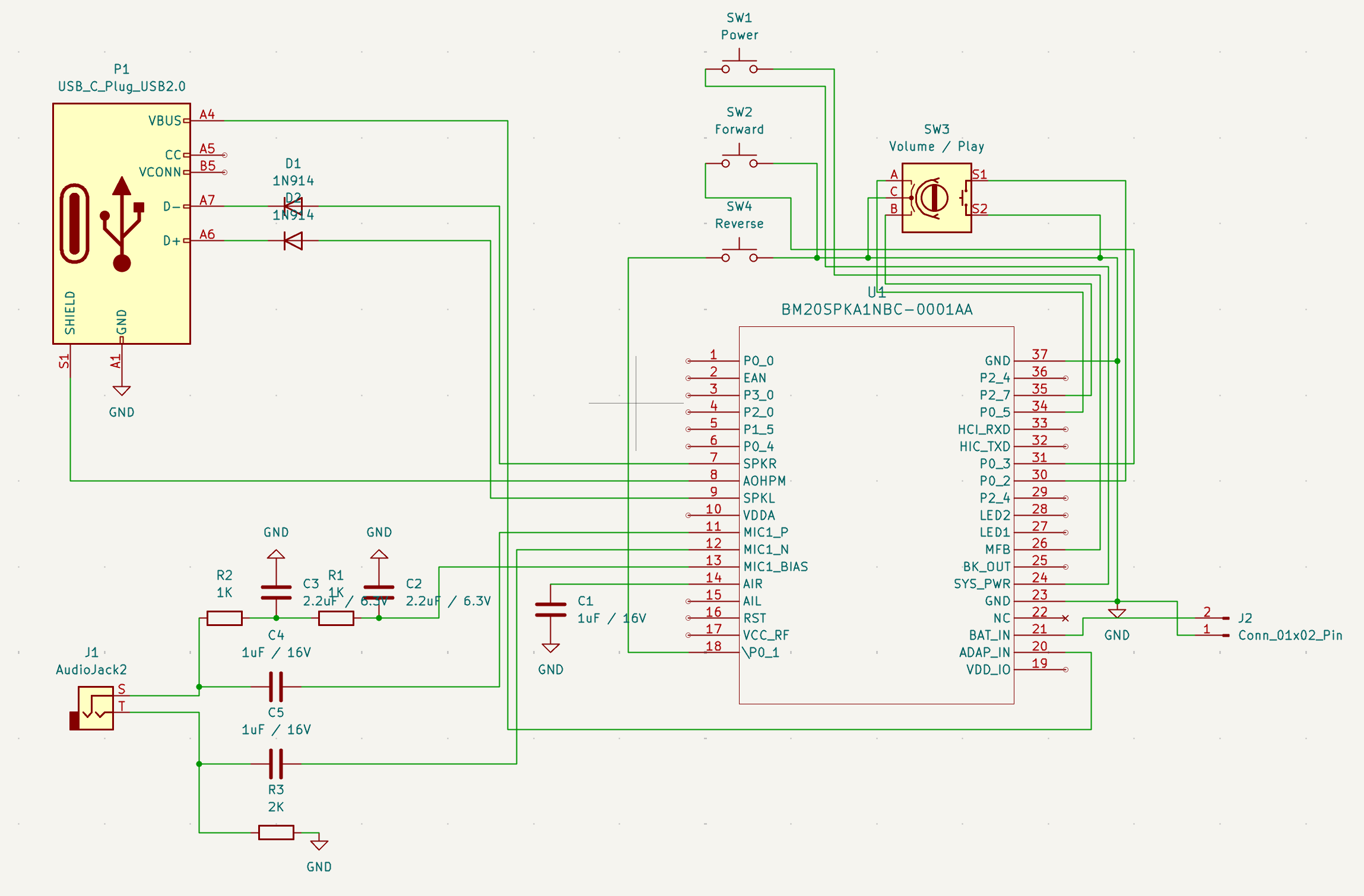
Making a Schematic

Next thing to do was designing a schematic, I needed to use the datasheet to find out what values that I would need for the microphone input and pinouts of the buttons etc. I wanted to use a rotary dial for adjusting volume, this dial would also work as a play pause button for music

This was a rather simple circuit to do, all that was needed is the USB-C port, the input filters for the microphone and the controls for playback and power.

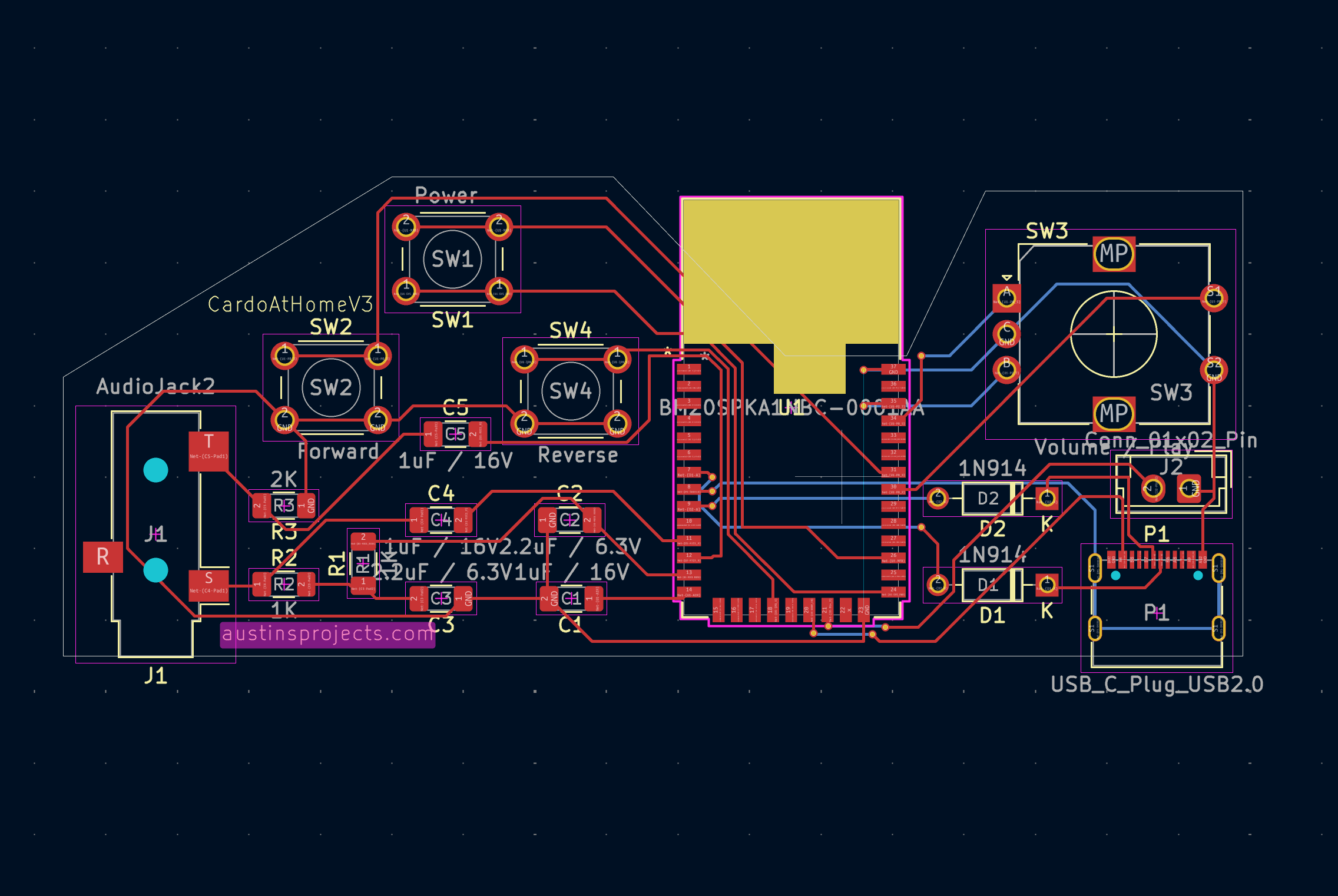
PCB Design

Designing the PCB was straight forward, I only had two constraints in my design, It needed to be small and it also needed to have a cutout for the wireless antenna for bluetooth reception. I also wanted it to fit the 3D printed case, which I had not designed yet. I didn't know if I was going to be able to fit the rotary dial on the PCB as the part is quite large, but I made some space for it on the PCB.


Overall I'm pretty happy with how the PCB came out, it's not super big and fits everything that I wanted to fit on it, with my rotary dial included. Next it's time to make a case for it all!

The case

The final part of the project, a case to house it all. The case needed to be sleek, compact and functional. I planned to make the case in two parts: A base for the board and battery to sit in and a top panel for the buttons to be pressed from. I ended up printing 4 prototypes before I settled on the design that I was happy with The final design has a top that slides to the right to come off and is secured with screws on the front of the unit and on the end top of the unit. This allows easy access to the internals of the intercom.